Задание 850 - ГДЗ Геометрия 7-9 класс. Атанасян. Учебник

Старая и новая редакции

Вернуться к содержанию учебника

847 848 849 850 851 852 853

Вопрос

Выберите год учебника

№850 учебника 2013-2022 (стр. 214):

Точки Е и F лежат на стороне АВ треугольника АВС, причем точка Е лежит на отрезке АF и АЕ = BF. Прямая, проведенная через точку Е параллельно стороне АС, пересекает прямую, проведенную через точку F параллельно стороне ВС, в точке К. Докажите, что точка К лежит на медиане треугольника АВС, проведенной к стороне АВ.


№850 учебника 2023-2024 (стр. 216):

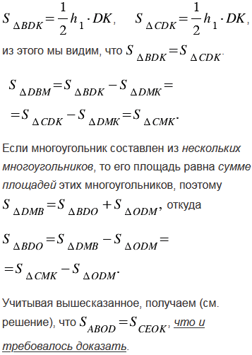
Сторона АВ параллелограмма ABCD продолжена за точку В на отрезок ВЕ, а сторона AD  продолжена за точку D  на отрезок DK. Прямые ED и КВ пересекаются в точке О. Докажите, что площади четырёхугольников ABOD и СЕОК равны.

Подсказка

№850 учебника 2013-2022 (стр. 214):

Вспомните:

  1. Какая фигура называется треугольником.
  2. Что такое отрезок.
  3. Какие прямые называются параллельными.
  4. Что такое медиана треугольника.
  5. Какие треугольники называются подобными.
  6. Какие отрезки называются пропорциональными.
  7. Первый признак подобия треугольников.
  8. Теорему о соответственных углах.

№850 учебника 2023-2024 (стр. 216):

Вспомните:

  1. Что такое параллелограмм.
  2. Что такое диагональ.
  3. Что такое треугольник.
  4. Что такое площадь.
  5. Как вычислить площадь треугольника.
  6. Как вычислить площадь параллелограмма.

Ответ

№850 учебника 2013-2022 (стр. 214):


№850 учебника 2023-2024 (стр. 216):


Вернуться к содержанию учебника